智书合同API
    • 智书开放平台概述
    • 开发对接流程
    • 基本概念
      • 应用鉴权
      • 用户身份体系
    • 对接方式
      • 选择对接方式
      • 【识别用户身份】选择自建应用的方式快速对接
      • 智书开平与飞书开平对接差异
        • 智书合同新用户流程差异
        • 从飞书合同迁移到智书合同流程差异
    • API调用指南
      • API列表
      • 频控策略
      • 调用流程
        • 流程概述
        • 获取访问凭证
        • 调用API
    • 事件订阅
      • 事件概述
      • 事件列表
      • 订阅流程
        • 获取 Encrypt Key
        • 获取 Verification Token
        • 添加事件
        • 接收并处理事件
        • 配置订阅方式
    • 认证及授权
      • 获取访问凭证
        • 获取 tenant_access_token
    • 智书合同
      • 合同类型
        • 查询合同类型目录
      • 模版管理
        • 查看模板列表
        • 创建模版实例
        • 查看模版详情
      • 文件管理
        • 上传合同相关文件
        • 下载合同相关文件
      • 合同管理
        • 事件
          • 协商事件
          • 合同信息变更
          • 合同状态变更
          • 合同分享事件
          • 取消合同分享事件
        • form表单、币种、国家说明
          • 合同创建Form组件说明
          • 币种说明
          • 国家地区编码
        • 创建合同
        • 删除草稿合同
        • 提交合同
        • 重新提交合同
        • 更新合同
        • 更新合同字段信息
        • 查看合同详情
        • 搜索合同
        • 搜索合同-V2
        • 根据合同编号查询
        • 合同协商操作记录信息查询
        • 合同电子签转纸质签
        • 查询合同分享记录
        • 获取合同流程字段
        • 开平接口获取签署链接
      • 付款
        • 事件
          • 合同新建付款
        • 创建付款申请
        • 更新付款信息
        • 查看付款信息
        • 查询付款申请列表
      • 付款计划
        • 同步付款记录
        • 搜索付款计划
      • 付款记录
        • 创建付款记录
        • 更新付款记录
        • 查询付款记录详情
        • 根据付款计划id查询付款记录
      • 审批管理
        • 发起流程审批
        • 查询审批实例详情
      • 合同权限管理
        • 授予合同权限
        • 合同分享
      • 文件
        • 生成合同打印文件
      • 合同协商
        • 查询合同协商邀请链接
        • 获取最新协商文件信息
        • 下载协商文件
        • 查询协商列表
      • 电子签
        • 获取个人认证&授权页面链接
        • 获取机构认证&授权页面链接
      • 审批事件
        • 审批-待办任务变更
        • 审批-抄送、知会状态变更
      • 事件ip
        • 获取事件出口IP
      • 审批矩阵
        • 矩阵-预发布规则表配置
        • 矩阵-发布规则表配置
        • 矩阵-查询规则表列表
        • 矩阵-查询规则表列头信息
        • 矩阵-创建规则表行
        • 矩阵-删除规则表行
        • 矩阵-修改规则表行
        • 矩阵-根据行ID查询规则表单行信息
        • 矩阵-根据筛选条件查询规则表行信息列表
        • 矩阵-查询规则表行信息列表
    • 智书主数据
      • 固定汇率
        • 更新固定汇率
        • 查询固定汇率
      • 交易方
        • 事件
          • 交易方-基础信息变更
          • 交易方-公司视图变更
          • 交易方-联系人变更
          • 交易方-经营地址变更
          • 交易方-银行账户变更
        • 创建交易方
        • 更新交易方
        • 获取交易方
        • 获取单个交易方信息
        • 获取交易方全量数据
        • 根据证件id精确查询交易方
        • 字段配置查询
      • 法人实体
        • 创建法人实体
        • 更新法人实体信息
        • 获取法人实体
        • 获取单个法人实体信息
        • 获取法人实体全量数据
      • 文件
        • 下载主数据附件
    • 第三方系统相关配置
      • 关联单据
        • 关联前置单据
      • 外部数据回填
        • 表单字段回填
        • 关联第三方系统审批单据/前置单据
      • 外部校验
        • 外部校验

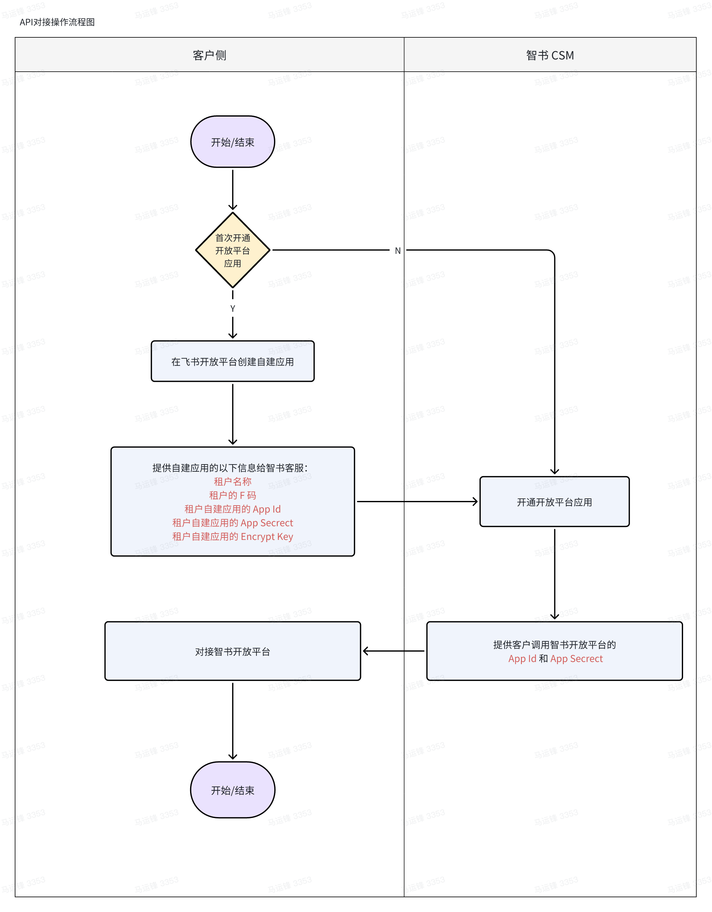
    开发对接流程

    开发流程#

    企业对接智书合同的开发流程如下图所示:
    1.
    客户如有对接智书开放平台的需求,参考文档【识别用户身份】选择自建应用的方式快速对接。
    2.
    创建自建应用完成后,并且获取到智书开放平台的 appId 和 appSecrect 后,查阅 流程概述 进行对接。
    3.
    如果客户需要订阅开放平台的事件,请参考 事件概述 和智书开放平台事件订阅对接操作流程图

    智书开放平台 API 对接流程#

    image.png

    智书开放平台事件订阅对接操作流程#

    image.png
    修改于 2026-05-28 02:33:22
    上一页
    智书开放平台概述
    下一页
    应用鉴权
    Built with